Projet - Resto

Projet réalisé en PHP et avec l'architecture MVC

Description détaillée du Projet

Resto est une application web réalisée en PHP selon le modèle MVC (Modèle-Vue-Contrôleur). Le projet a été conçu pour simuler le site d’un établissement de restauration, en permettant aux utilisateurs de consulter et d’interagir avec les plats proposés.

Les visiteurs peuvent parcourir l’ensemble des plats, accompagnés de leurs descriptions et visuels. Une fonction de recherche permet de filtrer facilement les plats par nom ou mot-clé. En créant un compte, les utilisateurs accèdent à des fonctionnalités avancées : ils peuvent noter un plat, laisser un avis, et l’ajouter à leurs favoris.

Ce projet m’a permis d’approfondir la gestion des utilisateurs, la manipulation des données via des contrôleurs, ainsi que l’organisation du code pour une meilleure lisibilité et évolutivité. Il illustre l’intégration complète d’une logique serveur avec une interface utilisateur fonctionnelle et interactive.

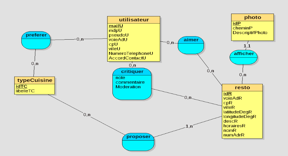
MCD

Modèle Conceptuel de Données

Formulaire de Connexion

Formulaire de Connexion

BDD_Utilisateur

Table BD - Utilisateur

Code Formulaire

Code - Formulaire Connexion

Compétences mobilisées
Projet - Resto

C1 - Gérer le patrimoine informatique
C2 - Répondre aux incidents et aux demandes d'assistance et d’évolution
C3 - Développer la présence en ligne de l'organisation
C4 - Travailler en mode Projet
C5 - Mettre à disposition des utilisateurs un service informatique
C6 - Organiser son développement professionnel